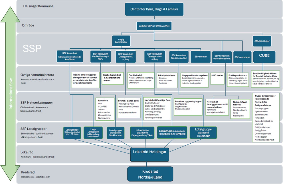
Om SSP

SSP arbejder kriminalitetsforebyggende og med generel forebyggelse, hvilket skal være med til at sikre, at alle børn og unge får et godt børne- og ungdomsliv - et liv uden større sociale vanskeligheder, kriminalitet eller misbrug.

SSP arbejder med alle børn og unge i Helsingør Kommune i alderen op til 25 år.

Det gør vi både generelt og specifikt. Den generelle indsats er med den brede gruppe. Indsatser som typisk foregår i samarbejde med børn og unge, skoler og uddannelsesinstitutioner, sundhedstjenesten, politiet, forældre m.fl. Her arbejder vi med generel adfærd, viden og forståelse. Den specifikke indsats er målrettet unge og deres familier, som er havnet i (eller er i risiko for at havne i)uheldige situationer. Her hjælper vi med at ”stoppe ulykken” og hjælpe tilbage på sporet. Det kan både være enkelte unge og grupper. Her arbejder vi typisk sammen med de samme samarbejdspartnere, men supplerer med f.eks. Familierådgivningen og andre specialiserede tilbud.

næsten alle ungdomsmiljøer er der unge eller grupper, som udviser risikoadfærd. Risikoadfærd kan have mange afsæt og kan fører til mistrivsel og kriminalitet. Her trækker SSP på relevante samarbejdspartnere lige fra lokale til nationale indsatser og specialister.

Eksempler på risikoadfærd kan det være:

  • indtagelse og handel af rusmidler
  • krænkende eller grænseoverskridende adfærd på de sociale medier
  • deltagelse i radikaliseringsprocesser
  • ekstreme, fjendtlige eller uhensigtsmæssige værdier i fællesskaber

Unge i udsatte positioner og miljøer, kommer ofte fra trænge kår og har derfor ikke mange muligheder for at føle sig uforstyrret sammen med deres venner i eget hjem. Samtidig er økonomien omkring dem ikke stor.

Derfor opholder disse unge sig i højere grad på offentlige arealer, i bybilledet og i bebyggelse, der står tomt eller sjældent er i brug. Det er dét der menes med en "gadeorienteret livstil."

Denne gruppe af unge indgår som regel ikke i eksisterende positive fællesskaber og har enten ikke lært, er ikke velkomne eller kan ikke begå sig i andre end deres egen snævre kreds. Det betyder at de ofte ses i fællesskaber, som kan betegnes som parallelle fra et almindeligt ungdomsliv.

Unge i sådanne positioner er typisk forankret i værdier og samfundsforståelser, der adskiller sig fra flertallet. Dette betyder, at de ofte oplever sig selv udenfor og som perifere deltagere i andre fællesskaber.

Disse unge har tit en asocial adfærd og kan være utryghedsskabende. De er ofte risikovillige, mere voldsparate og kriminalitetstruede.

For at kunne arbejde med unge med en gadeorienteret livsstil samarbejder vi med mange forskellige samarbejdspartnere, f.eks. skoler, Familierådgivningen, boligområderne og politiet, men ikke mindst med de unge selv og deres forældre.

SSP organisationen består af 2 afdelinger:

SSP HUSET
Sydvej 17 · Helsingør

CUBE
Vapnagaard
Borgmester P. Christensens Vej 4A · Helsingør

 

SSP´s kriminalitetsforebyggende indsats er opbygget i en struktur, hvor Kredsråd, Lokalrådet (herunder lokalrådshandleplanen) og SSP Lokalgrupper danner den strategiske forebyggelsesramme.

Lokalt udmøntes indsatserne gennem en række netværk, hvor både myndigheder, skoler, uddannelsesinstitutioner, fritidsorganisationer, dagtilbud, fritidsklubber, boligsociale indsatser, forældre, Nordsjællands Politi og erhvervsliv indgår i forpligtende samarbejder.

Netværket dækker over centrale indsatser som tryghed, vidensdeling og ensretning af forebyggende og reaktive handlinger.

Ud fra et helhedsorienteret inklusionshensyn samarbejder vi for at skabe, vedligeholde og udvikle et samordnet forebyggelsesprogram for børn og unge i Helsingør Kommune.

Her ud over samarbejder man på tværs blandt lærerne på skolerne og Ungdomsskolerne, personalet i klubber og væresteder, de boligsociale medarbejder, Multiparken, Nordsjællands politi, medarbejderne i Familierådgivningen, trænere og frivillige i foreningslivet, Natteravnene osv. Der hvor de unge færdes, bestræber man sig på at være en del af det forebyggende netværk.

Udgangspunktet for det opsøgende arbejde er en åben, nysgerrig og positiv tilgang til de unge samt at skabe tryghed for de unge i lokalområderne og vejlede dem ud fra de situationer og forhold, vi møder dem i.

Gennem positive samtaler og en åben dialog får vi kendskab til mange unge, og af den grund får vi indsigt i deres fritidsliv.

De unge lærer SSP at kende og via dialog skabes en forståelse og naturlighed, som medvirker til at nedbryde flere barrierer.

Vi bruger ofte skolernes rum til kontakt til elever eller forældre i relation til vores oplevelser i ungekulturen, opståede hændelser m.m., hvor skolerne kan medvirke til større dialog fora.

Opsøgende socialt arbejde kan yde en væsentlig forebyggende indsats blandt unge i Helsingør Kommune. Af den grund vil det opsøgende team som udgangspunkt være repræsenteret ved f.eks. Sidste Skoledag, Blå Mandag og andre mærkedage. Ud over dette vil det opsøgende team som udgangspunkt også køre rundt på udvalgte destinationer Helsingør på ugentligt basis.